掘金新三板之噢易云:200%增长10倍PE的云计算概念股
在大学里,都有计算机教学用的机房,里面有很多电脑,每台电脑里面都有CPU、硬盘、GPU、主板、显示器这些硬件。
现在有一款新的产品:桌面云,可以1台电脑就解决这些问题。
怎么实现呢?
把所有的计算资源都存放在云端服务器,学生只需要用1个显示器就可以了,CPU、硬盘、GPU这些都可以省掉了。云端虚拟出很多个桌面,每个学生使用起来和传统电脑不会感到任何差异。
这样做的好处多多:降低成本、提高管理效率、安全性也大大提高。
新三板公司噢易云(OC:837979)做的业务就是这个。

噢易云这个公司一直专注在教育信息化这个赛道。2002年就在开拓高校市场了。

然后从2012年与时俱进,转型桌面云,依然是服务高校。因为有以前的深厚积累,很快就在教育市场打开了居民,在2019年桌面云的教育市场做到了第一。
由于桌面云的应用范围很广,因此噢易云开始扩展到高校以外的市场:政府、企业等。

可以看到,公安局、法院等很多机构都成为噢易云的客户。

噢易云2019年桌面云业务增长了19%,利润增长了192.77%,到了1222.22万。
教育信息化经过多年的飞速发展,各地校园网建设日趋完善,许多学校尤其是高校,已经建成了教务管理系统、教学资源管理系统、学籍管理,校园数字化图书馆、OA办公系统、校园档案管理等校园信息化平台。但是唯一没有太大变化的是:校园网的基础架构的应用终端仍是以各种型号的PC桌面终端为主。学校各个学院的网络中心或信息中心仍与10年前一样需要维护各种PC硬件与软件,还需要保证这些PC桌面终端系统应用的可靠性与安全性;由于教学科研实践的需求,学校需要每年不断对传统机房设备进行升级维护,花费大量的人力成本和时间成本来对这些传统PC设备进行复杂重复的运维管理。
面对上述挑战,学校机房管理老师尝试通过一系列的终端管理解决方案,例如:还原卡、系统同传、无盘终端等等。是由于依然采用分散式的管理方案,终端PC硬件差异性、操作系统的差异性、教学应用场景多样性、复杂性,导致最终成功率只有40%左右。同时还需要大量的人工参与,无法适应日益不断发展变化的教育教学科研实践需求,以及教师移动办公的要求。
具体有以下几种桌面云解决方案:
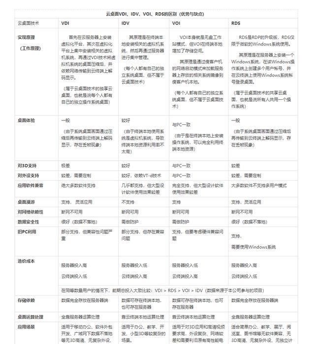
VDI桌面云是端到端的桌面虚拟化系统解决方案,解决方案涵盖了从底层硬件资源抽象管理、操作系统管理、应用管理、终端外设接入管理等多个层次的虚拟化技术,集成教学管理功能。
通过软硬件一体化的解决方案,将桌面虚拟化技术与计算机教室完美结合改变传统计算机教室结构,实现教学集中化、管理智能化、维护简单化。

VDI让大规模的虚拟桌面得以高度集中化的管理,让每个人的电脑运行在自己看不到的地方,由于理念比较新,方案一提出得到了市场的广泛传播,但是由于该构架要求所有桌面虚拟机集中在服务端运行,受到硬件工艺和网络传输的限制,造成性能、成本、兼容性等诸多问题。

VDI适用场景:比较讲究的大企业,可移动的简单办公应用、数据安全要求较高的开发或设计等场景。
针对VDI的先天缺陷,英特尔提出了IDV概念----智能桌面虚拟化(Intelligent Desktop Virtualization,IDV),采用集中存储、分布运算的构架,他虚拟桌面的运行赶回了终端的本地电脑上运行,系统镜像统一存放到服务器端,配置并下发到终端机器硬盘上,终端通过虚拟机运行桌面,不再对网络过度依赖,无需大量的图像传输,支持系统离线运行,同样可以统一管理终端桌面系统,虽然相对VDI有个很大改善,但是要求本地硬件必须统一,必须支持VT等带外特性,另外由于没有脱离虚拟机概念,性能和兼容性还是没有办法和传统的PC机器相比。

IDV的数据存储集中在后端,镜像存储在本地,因此离线是可用的。但是安全性会略低于VDI,IDV的计算分布在客户端,因此就可以利用本地PC的性能,自然整体性能会优于VDI。但仍逊于PC(基于虚拟化层,导致性能损耗),同时,外设兼容性表现优秀,胜于VDI。而在3D应用方面,IDV同时受本地PC显卡配置和显卡传透技术影响性能略低于物理PC,但可满足普通办公需求。此外,不支持按需分配、不支持多终端接入。

VOI(Virtual OS Infrastructure,虚拟系统架构)VOI的核心是PXE无盘 缓存技术,在架构上类似IDV,但是没有虚拟化层。
VOI架构带来的最大优势是:规避了虚拟化层的开销,因此,性能零损耗,等同于PC。外设兼容性超好,等同于PC。并且,基于类似IDV的架构模式,可完全支持PC性能。但是VOI不支持多终端接入,相对来说依赖网络(终端需要从PXE网卡启动)。此外,硬件配置种类多、系统兼容性不好管理维护自然也不方便(基本上,一种配置一个镜像)。
VOI适用场景:局域网,对计算性能要求较高的场景

RDS(Remote Desktop Services,远程桌面服务),俗称共享云桌面
RDS是Windows 操作系统RDP的升级版,其通过在一个Windows操作系统上创建多个用户帐号来使用,属于云桌面技术。目前RDS是很流行的,其应用场景众多(如:教学、办公、阅览室、展示厅等)。

这些解决方案各有优缺点,并不是哪个比哪个就更好,要看具体的使用场景。

可见,所谓桌面云,本质上不算云计算,而是虚拟化技术,然后融合了云计算的理念。
噢易云推出了"桌面即服务"产品:噢易校园级桌面云服务平台(eDaaS),发布噢易教育桌面
云融合版,该技术融合了 VDI/VOI/IDV 三种桌面技术架构,是业内唯一实现 5 个层次融合的桌面云技术。

噢易教育桌面云–融合版是一套融合VDI 、VOI、IDV三种桌面技术架构的新型桌面云产品,专为教育场景量身定制开发,面向不同教学使用场景需求,交付不同桌面架构的教学环境,适用于公共机房、实训室、3D机房、语音教室、多媒体教室、图书馆、教师办公、各类考试等大规模、复杂、混合场景。实现5个层次的融合,通过单一的融合管理平台对机房、终端设备、桌面进行统一管理和集中运维,让教学更顺畅,学习更高效,管理更轻松。

噢易云的产品和服务主要包括云计算相关软硬件产品、运维管理相关软件产品、技术委托开发和技术服务四类,产品部署模式主要为私有云模式。公司主要客户分布教育、政府、企业三大领域,公司基于已开发的标准化产品模式,针对不同类型客户进行个性化定制。
教育领域较有优势,包括两个方向 —— 教育桌面云和智慧校园。
教育桌面云:为学校实验室机房、教学机房、图书馆、多媒体教室提供校园级桌面云方案,采用桌面虚拟化技术,用虚拟桌面替换传统 PC,桌面统一集中存放在云端,让终端设备通过网络连接,随时随地获取桌面环境。
智慧校园:教育领域私有云。从全国范围看,教育桌面云和智慧校园市场空间广阔,一般高等院校以 1:5-1:3 的学生使用配比布局终端,按目前高校在校生人数测算,全国高校终端总量约 800-1000 万台。
目前噢易云在教育领域的业务占比在 70% 以上。
政府方面业务起步较晚,但通过 2-3 年发展,市场布局已取得较大优势。以公安私有云为例,湖北省公安云由公司协助公安应用厂商共同设计,达到省级、市级、县级一体化联动。此外,法院、国土、卫生领域私有云业务公司均有设计,其中在湖北省市级法院业务中占有 60-70%市场份额。
企业方面,噢易云从 2017 年开始启动企业或智慧园区业务。公司为智慧园区基础设施建设提供信息化整体解决方案,进行业务承接并有针对性进行相应产品匹配,产品匹配包括桌面云、私有云平台等方面。

此外,公司设有国际事业部,通过国际事业部寻找当地合作伙伴,海外客户分布在马来西亚、日本、加拿大等地。不过占比不高。
销售方式:公司拥有战略合作部,通过与传统大型设备厂商、大型服务器厂商、核心应用厂商进行战略合作进行产品推广。传统设备厂商包括同方股份(SH:600100)、方正科技(SH:600601)等,传统设备厂商、大型服务器厂商在销售硬件时会匹配相应的云计算产品满足客户需求。核心应用(包括基础层、中间层、上层三个层级)厂商掌握客户关键脉络,将云计算产品和应用产品相结合可提高工作产能。
噢易云的收入来源主要分为三部分 :
向客户提供一体化云计算解决方案收取费用。云桌面软件按照终端接入量收取授权费,私有云平台按服务器虚拟化、数据中心云操作系统和云平台内容定制情况进行收费。

从公开招标信息来看,1个授权费用是800元。
向客户收取服务费 。公司目前处于跑马圈地阶段,在这一阶段不向客户收取服务费,当公司拥有较好客户基础之后,开始向客户收取服务费用。
客户扩容收费。客户在使用云平台后,一般在 2-3 年后需要根据业务情况扩容,业务量和数据量呈几何倍数增长。在扩容时需考虑前后两个平台延续性问题,因此以往使用的平台具有较大优势。
计世资讯(CCW Research)调研数据表明,2018年桌面云整体解决方案行业市场继续保持增长态势。2018年中国桌面云整体解决方案总市场规模达到154万个桌面,较2017年增长17.6%。预计在2023年市场规模将达到385万个桌面,2018年至2023年年均复合增长率将维持20%。由于云计算服务日益演变成为新型的信息基础设施,云计算服务被行业用户普遍接受,这也带动了桌面云市场的整体提升。

我国桌面云仍处在早期阶段,发展空间可观。全球桌面云主流公司包括Citrix、Dell、Microsoft、Red Hat、VMware( Horizon 7 )、HPE、NComputing、IBM、Google、Mokafive 等。美国Citrix 公司作为协议供应商,2018 年营收达204 亿元人民币。
根据CCW Research 的数据,2017 年中国市场桌面云(端到端)解决方案的市场规模为38.7 亿人民币,同比增长24.1%。2018年中国桌面云整体解决方案销售数量规模达154.5万个。教育和政府仍然是桌面云(端到端)整体解决方案的最大市场。
预计在 2023 年市场规模将达到 385 万个桌面,2018 年至 2023 年年均复合增长率将维持 20%。
根据 IDC 数据,2019 年桌面云仅占企业级终端市场的 8.5%,预计到 2023 年将达到 10.5%。

桌面云产业链上游环节提供核心软件及硬件设备,包括前端的存储设备、服务器、网络设备,后端的瘦客户机端或其他任何与网络相连的终端设备,以及实现桌面虚拟化的软件。中游参与者为桌面云解决方案提供商,为用户提供一体化服务。下游渠道包括直销与代理渠道,行业用户囊括制造、金融、政府、医疗、教育、互联网等行业企业。

桌面云系统后端瘦客户机更新换代快,且其功能为设备连接,技术门槛低,产品选择范围大,后端设备产商话语权弱。而前端存储、服务器、网络设备及虚拟化软件是桌面云系统的核心。
中国桌面云产品市场中,提供一体化服务(即从前端服务器、存储、网络设备到桌面虚拟化软件到后端客户机端的整体端到端解决方案)的提供商数量较少,仅占20%左右,典型代表企业为华为、青椒云、深信服、戴尔等。而市面上专注于垂直领域的提供商较多,占比约80%。
下游销售渠道方面,提供商与大客户有协议的订单以直销方式销售,其他订单采用代理商和渠道商的非直销模式。用户技术能力不足,无法自行搭建环境与安装部署产品,需代理商为其提供的前期测试支持服务,桌面云产品的代理商销售占比约为60-70%。
在终端行业用户方面,制造业、金融业客户合计占比约50%。大型制造业已有20-30%的桌面云采纳率,在所有行业中处于中上水平。医疗、教育、大型呼叫中心、政府公务云等行业领域对桌面云解决方案的采用亦逐渐上升,政务部门和金融、互联网企业拥有强大购买力。
随着虚拟化、云计算技术的兴起,市场需求逐渐增长,近些年国内涌现出了不少的桌面云厂商。目前,在国内的桌面云整体解决方案市场,以华为、深信服、紫光股份(SZ:000938)旗下的新华三、星网锐捷(SZ:002396)、中兴通讯等国内厂商为主。

还有联想控股、戴尔、浪潮信息(SZ:000977)、中科曙光、云端时代(OC:835988)等几十家企业。
根据 IDC 2018 年下半年 VCC(虚拟客户端)市场排名报告《PRC VCC Software Tracker, 2018 H2》,2018 年中国桌面云市场增速依旧强劲,星网锐捷的桌面云份额第一, 31%%的市场份额;深信服桌面云以 15.9%的占比获第二名,以全年 53.3%的高增长率实现增速排名第一。

在VDI桌面云领域,星网锐捷第一,深信服第二,AOC第三。
在桌面云整体解决方案方面,星网锐捷旗下的升腾第一,其次是AOC、国光、中兴通讯和华为。

2019《互联网周刊》&eNet研究院的桌面云排行中,噢易云排名第8。

2019 年,噢易云(OC:837979)软件销售总点数突破 40 万终端桌面,多架构桌面云继续保持增长态势,其中 VDI 架构同比增长 119%,VOI 架构同比增长 409%,目前已覆盖高校超过 1200 所,超过 1000 点大规模应用案例以及 985/211/双一流高校覆盖率位居行业第一。
可见,噢易云虽然规模不大,在桌面云的整体市场份额不高,但是在教育行业,尤其是高等教育领域进行深耕,满足了细分领域客户的需求,因而能站稳脚跟,可以和华为、深信服这些巨头同台竞技。
不过,噢易云存在一些值得关注的问题:
首先,公司现在发展还很缺资金,但是2019年却几乎把未分配利润全部拿来分红了。

原因很可能是大股东和投资机构楚商先锋(武汉)创业投资中心(有限合伙)对赌失败,急需资金来回购股份。对赌条款中,大股东杨军承诺公司于 2015 年、2016 年、2017 年分别完成 650万元、1300 万、2600 万元净利润。实际上,每年都没完成。然后,楚商先锋要求回购。杨军已在 2019 年 12 月 31 日与楚商先锋签订《股份回购协议》,并于 2020 年 1 月 22 日前完成 273.2 万股的交易。
另外,噢易云2019年的销售费用增速远高于营收增速。

另外,利润增速这两年很高,很大程度上是靠裁员降低人力成本导致的。
2018年,裁掉大数据、智慧旅游等相关业务模块的技术、业务等方面的几十个人员,总人力成本较2017年同期减少 627.60 万元。
2019年,管理费用降低了800多万。

不过,人员没有减少,反而增加了,因此这里很让人疑惑。
由于噢易云地处武汉,受疫情影响很大,那么业绩会怎么样呢?
比如,噢易云承建的新疆财经大学计算机实验中心,原计划在2月9日噢易工程师就进场实施,但受疫情影响,3月8日工作人员才入场工作。

整个2月份,噢易云仅有4个中标项目,3月份则是0。
不过,噢易云的收入本来就有季节性,第一季度较少,而后逐季递增,第四季度最大。以公司历史数据看,下半年(7 月至 12 月)销售收入占全年销售收入的比重大约在 60%-80%之间。
目前来看,下半年开展正常工作几乎没有什么影响,因此在淡季的上半年,其实对收入影响不大。

从招标网站上,也可以看到噢易云近几个月中标项目已经很多了,还在大力招聘新员工。
另一方面,公司有远程办公云桌面服务平台,这块业务受疫情影响,业绩应该会大增。
在楚天都市报对噢易云的报道中,是这样表述的:
"受疫情影响,近两个月完成招投标程序、开始建设的新项目较往年略有下降。但是在疫情中,更多学校、医院、政府机关单位意识到要加快新信息技术数字化转型,所以咨询的客户很多,我昨天一天接了50个电话,最近正在帮不少客户做建设规划。"公司湖北教育事业部经理张凯说。
记者在该公司门口看到大幅的招聘海报,公司运营总监张惠告诉记者,复工以来公司已新入职20多名技术人员,下周预计还要再入职20多人,以满足业务增长的工作需求。
"我们公司是国家级高新技术企业,桌面云服务在全国高校占有率达到45%。疫情前,我们制定2020年的营收目标是2.5亿元,现在的营收目标不变,较去年翻番。"张惠说,"疫情带来了挑战,更给我们带来了机遇。"
所以,总体上,噢易云业绩没有什么负面影响,反而是受益的。
业务增加,再考虑到今年国家对湖北企业的大力支持,大规模减税,噢易云2020年营收和利润有望继续高速增长。
当前10倍的PE,对于一个高速增长的新基建概念股,真是低到尘埃里了。