通过管理平台创建教学模板入门
最后修改时间:2025-11-04 浏览:
问题需求
若用户需要在管理平台上创建模板,注:此方法适用于VDI、IDV模板
操作流程
上传系统安装镜像
1.登录之前的管理平台,在菜单栏中找到安装包选项,点击上传。

2.路径选择系统包,点击添加文件,选择镜像文件进行上传

创建硬件配置
1.在菜单栏的模板中选择硬件配置,点击新增

2.根据创建的模板需求选择CPU、内存、硬盘大小,完成后点击提交

新增模板
1.在管理平台上的模板选单界面选择创建个人模板还是教学模板,点击新增

2.填写模板基本信息,完成后点击下一步

3.根据需求选择模板所创建的节点,配置模板的网络信息、固件类型(Windows7的固件选择BIOS,Windows10选择UEFI),硬件配置选择刚刚创建的硬件配置,配置完成后点击下一步。

4.选择刚刚上传的安装包,选择手动安装后点击完成,会进入安装系统界面

安装系统
1.默认依次选择下一步进行安装



2.点击自定义

3.加载驱动程序,点击浏览


4.点击软盘驱动器,点击amd64.点击win7,点击确定(Windows10系统选择win10)

5.选择要安装的驱动程序,点击下一步

6.选中系统安装的盘,选择下一步,等待系统安装


7.安装完成后会重启进入系统,按要求完成用户名输入、激活、时间等设置后进入系统界面
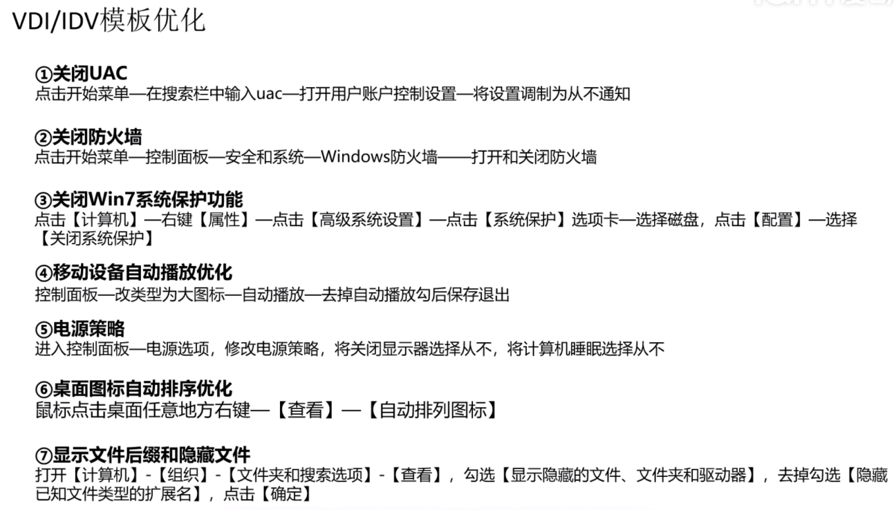
8.进入系统后可对模板系统进行一些优化

云组件安装
1.点击加载安装包,在其他一栏中找到guest-tool文件,点击确定

2.在计算器中找到guest-tool的CD驱动器

3.双击应用程序,以管理员身份运行

4.选择默认项点击安装,安装完成后会自动重启一次
5.重启完成后点击保存模板进行保存,待模板重构孵化完成后,模板已创建完成


